Personendaten zugänglich machen
Grundsätzlich gilt: Wer Personendaten bekanntgibt – sie also Dritten zugänglich macht – bearbeitet Personendaten. Entsprechend muss er oder sie sich an die allgemeinen Grundsätze für das Bearbeiten von Personendaten halten. Beispiele für Datenbekanntgaben im behördlichen Kontext sind: Einsicht gewähren, Auskunft geben, weitergeben oder veröffentlichen.
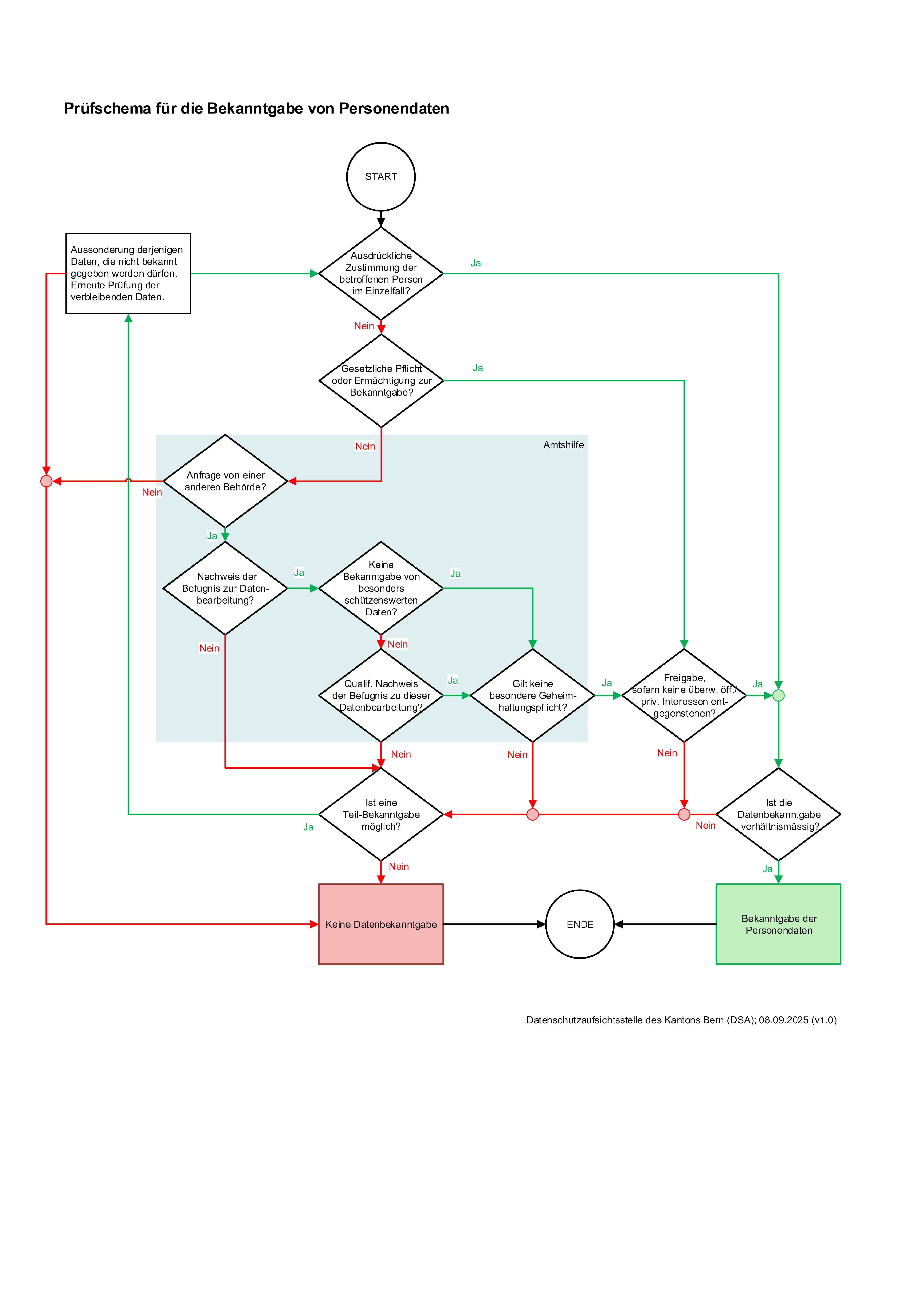
Eine Behörde kann Personendaten grundsätzlich an eine andere Behörde oder an Private weitergeben, sofern die gesetzlichen Voraussetzungen dafür erfüllt sind. Eine Datenbekanntgabe ist demnach möglich, wenn
- die Behörde gesetzlich dazu ermächtigt oder sogar verpflichtet ist, um ihre Aufgabe erfüllen zu können;
- eine anfragende Behörde nachweist, dass sie zur Bearbeitung der angefragten Personendaten gesetzlich befugt ist (Amtshilfe);
- die betroffene Person der Datenbekanntgabe ausdrücklich zugestimmt hat;
- die Datenbekanntgabe im Interesse der/des Betroffenen liegt.
Das folgende Schema kann Behörden als Orientierungshilfe dienen, um die Zulässigkeit einer Datenbekanntgabe zu prüfen.

Handbuch "Informationsaustausch unter Behörden"
Das Handbuch "Informationsaustausch unter Behörden" soll kantonalen und kommunalen Behörden als möglichst verständliche Anleitung dienen, wann und wie sie Informationen untereinander austauschen dürfen, sollen oder müssen.
Datenbekanntgabe ins Ausland
Personendaten dürfen nicht ins Ausland bekanntgegeben werden, wenn dadurch die Persönlichkeitsrechte der Betroffenen schwerwiegend gefährdet würden. Dies ist namentlich dann der Fall, wenn im Zielland keine angemessene Datenschutzgesetzgebung existiert. Der Bundesrat führt eine Liste von Staaten, Gebieten, spezifischen Sektoren und internationalen Organen mit einem angemessenen Datenschutz.